Once validated, simulation is integrated into the existing design process so engineers can verify performance during development instead of after prototyping. The team is onboarded using real models and practical use cases, and ongoing technical guidance ensures simulation becomes a routine engineering activity rather than an isolated analysis task.

Siemens & Altair Channel Partner for Advanced Engineering Simulation
TrueInsight helps engineering teams leverage Altair and Siemens simulation platforms for structural analysis, CFD, electromagnetics, manufacturing, and AI-driven optimization.
Engineering & Digital Engineering Capabilities
From concept design to lifecycle management, TrueInsight helps engineering teams design, validate, manufacture, and manage complex products using Siemens and Altair technologies.

Product Design
Create and refine product concepts, assemblies, and engineering geometry using professional CAD and industrial design tools. From early concepts to detailed mechanical models, teams develop accurate digital representations before analysis or manufacturing begins.
Explore Product Design →
Engineering Simulation
Evaluate performance before building prototypes. Structural, thermal, and multiphysics simulation helps predict failures, vibration, cooling behavior, and system response so engineering decisions are validated early.
Explore Engineering Simulation →
Manufacturing Engineering
Verify manufacturability and production processes before tooling. Manufacturing simulation and CAM programming allow teams to predict defects, optimize tooling, and generate CNC machining strategies directly from engineering models.
Explore Manufacturing →Electronics & Systems
Develop and validate electronic and control behavior for modern products. Power electronics, embedded systems, and control logic can be modeled and tested virtually before hardware implementation.
Explore Electronics & Systems →
Data & Optimization
Use operational and engineering data to improve performance and reliability. Analytics and machine learning tools help predict failures, monitor systems, and optimize industrial processes.
Explore Data & Optimization →
Product Lifecycle Management
Manage product data, revisions, and collaboration across departments. PLM platforms connect design, simulation, manufacturing, and operations into a single controlled workflow.
Explore PLM → Current Purchasing Opportunities
In some cases, implementing these platforms costs far less than expected
Several CAD, simulation, and PLM vendors currently provide migration programs, startup packages, and first-time adoption pricing through authorized partners. If your team has been considering upgrading tools or replacing an existing system, it may be worth reviewing what is available right now.
- Replace an existing CAD or simulation platform
- Startup and small-team packages
- First-time implementation pricing
View Current Promotions No commitment required
Featured Simulation Software
Industry-proven CAE tools for structural, fluid, thermal, and electromagnetic analysis.

Altair HyperMesh
Industry-leading pre-processing and meshing software for finite element analysis (FEA). Used by automotive and aerospace engineering teams to prepare high-quality simulation models efficiently.
View HyperMesh →
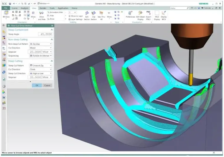
Siemens NX CAD/CAE
Advanced CAD, simulation, and manufacturing environment for complex product development. NX enables integrated design, analysis, and digital twin workflows in a single engineering platform.
Explore NX →
Siemens Solid Edge
Professional 3D CAD software combining parametric and synchronous modeling. Ideal for mechanical design, assemblies, drafting, and manufacturing preparation.
Learn Solid Edge →
Simcenter FloEFD
CAD-embedded computational fluid dynamics (CFD) software that allows engineers to analyze airflow, cooling, and thermal performance directly inside the design environment.
View FloEFD →
Altair PSIM
Power electronics and motor drive simulation software for inverters, converters, and control systems. Widely used in EV, renewable energy, and embedded systems development.
Explore PSIM →
Simcenter STAR-CCM+
Advanced CFD and multiphysics simulation platform for aerodynamics, thermal management, battery cooling, and fluid-structure interaction analysis.
Explore STAR-CCM+ →Integrating Simulation Into Real Engineering Workflows

Integrating Simulation
Engineering Implementation Framework
The implementation begins with an assessment of the company’s product development workflow, CAD environment, and manufacturing constraints to determine where simulation can generate the greatest impact. A pilot project is then carried out using a real component to demonstrate value, typically analyzing structural, thermal, or flow behavior.
Engineering Expertise You Can Rely On

Practical support for real-world engineering simulation adoption.
TrueInsight is a team of engineers, analysts, and simulation specialists who believe the best technology is only as powerful as the people using it. That’s why we don’t just sell world-class tools from Altair and Siemens, we teach you how to use them to their full potential. Whether you need help selecting the right FEA method, automating repetitive tasks, or training your team on best practices, we’ve got your back
We’ve helped everyone from aerospace innovators to EV startups streamline simulation and scale smarter. At TrueInsight, you’re not just buying software, you’re gaining a partner who’s been in the simulation trenches.
Latest News & Articles
In The Meantime Take a Look To Our Blog

New Electromagnetic Simulation Features in Altair SimSolid 2026
New to Altair SimSolid 2026 users can now run electromagnetic simulation without the need to create a mesh!
Read more ›

Accessing and Utilizing the Altair Monarch App Library
Altair Monarch offers a large, no cost, library of pre-built templates for its users to get up and running fast!
Read more ›

How to Color Code Parts or Assemblies in SimSolid 2026
In release 2026, color coding for parts is now included in Altair SimSolid. Check out how to use it!
Read more ›
Common Questions About Engineering Simulation & Implementation
Engineering simulation should be introduced during the early design stage, not after prototypes exist. Using CAE tools such as FEA and CFD early allows engineers to validate performance, detect structural or thermal issues, and optimize designs before manufacturing. Companies that integrate simulation early reduce redesign cycles, shorten development timelines, and significantly lower prototype costs.
Not necessarily. Many companies adopt simulation successfully without a full CAE department. Modern simulation platforms from Siemens and Altair are designed so design engineers and product engineers can run analyses with proper onboarding and training. With guided workflow integration, teams can perform structural, fluid, and thermal simulations as part of their normal product development process.
Both Siemens and Altair provide advanced multiphysics simulation software, but they serve different workflow needs. Siemens solutions often integrate tightly with CAD and PLM environments, making them ideal for design-centric engineering teams. Altair platforms provide flexible licensing and broad CAE coverage including structural analysis, electromagnetics, optimization, and data analytics. The best platform depends on engineering workflow, project complexity, and team experience.
Most engineering teams begin productive simulation within a few weeks when installation, training, and workflow setup are properly guided. Implementation is not just installing software it includes model preparation, meshing strategies, validation methods, and best practices. With structured onboarding, companies can integrate simulation into real product development cycles quickly and safely.
Yes. Engineering simulation allows teams to digitally evaluate structural strength, fluid flow, heat transfer, vibration, and electromagnetic behavior before building hardware. By validating designs virtually using CAE analysis, companies reduce prototype iterations, material waste, and late design changes, improving both product reliability and development speed.
No. TrueInsight provides implementation support, onboarding, and technical guidance in addition to licensing. The focus is helping engineering teams successfully adopt simulation tools from Siemens and Altair, integrate them into real workflows, and train engineers to use FEA, CFD, and multiphysics analysis effectively over the long term.
Ready to take the next step with Siemens & Altair?
As a Siemens/Altair channel partner, we help engineering teams select the right platform, licensing model, and rollout plan, with real technical guidance.
